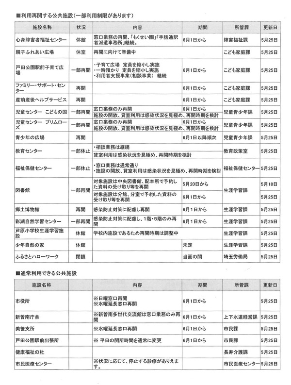
2020年05月30日 【戸田市】新型コロナウイルス感染拡大防止のため、休業を続けていた戸田市の公共施設のうち、利用再開する施設について発表がありました(一部利用制限があります)。 新型コロナウイルス感染拡大防止のため、休業を続けていた戸田市の公共施設のうち、利用再開する施設について発表がありました(一部利用制限があります)。以下の施設一覧は、5月25日(月)時点のものです。 「戸田市」カテゴリの最新記事 < 前の記事次の記事 > コメント コメントフォーム 名前 コメント 評価する リセット リセット 顔 星 投稿する 情報を記憶
コメント