JR東日本より、台風接近に伴う計画運休の詳細が発表されました。
埼京線につきましては、明日(12日・土曜日)は12時頃に運転を取りやめるそうです。
13日(日曜)につきましては、少なくとも昼頃までは運転を取りやめるそうです。
↓↓↓
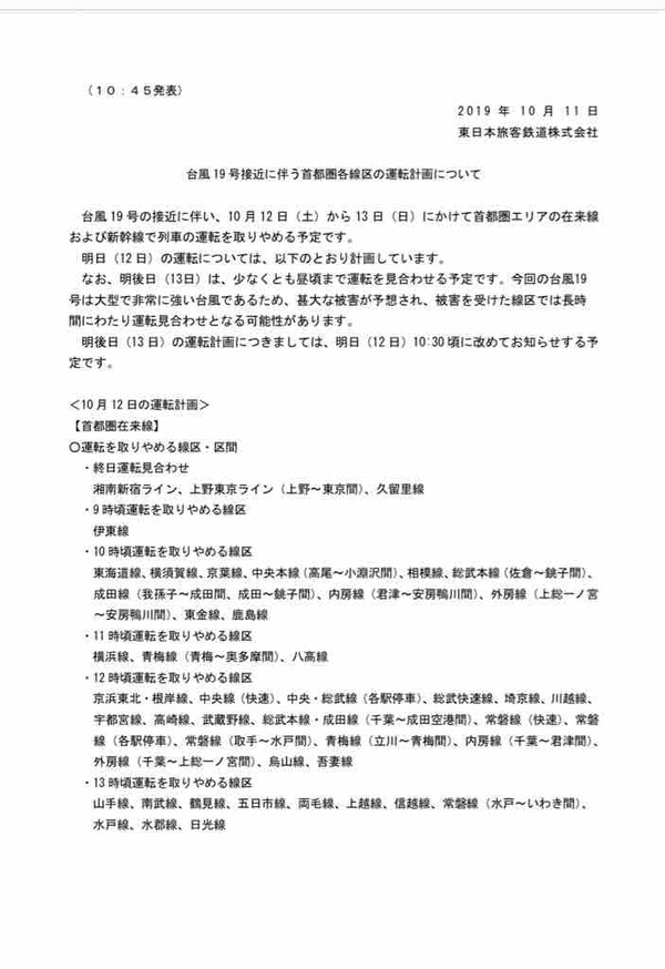
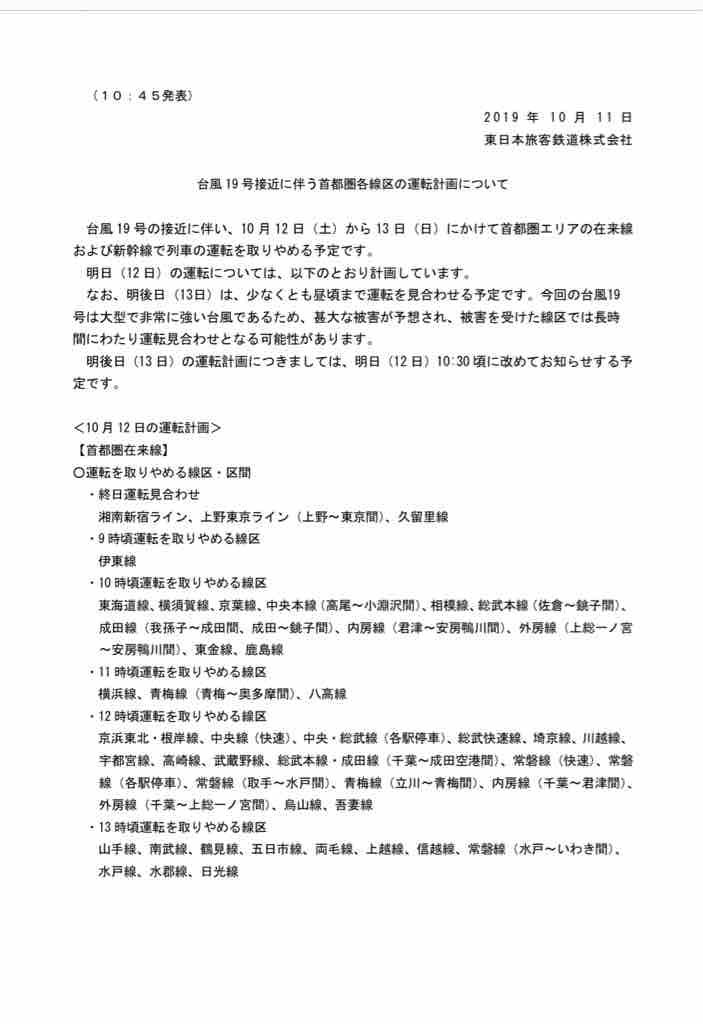
台風 19 号接近に伴う首都圏各線区の運転計画について
台風 19 号の接近に伴い、10 月 12 日(土)から 13 日(日)にかけて首都圏エリアの在来線 および新幹線で列車の運転を取りやめる予定です。
明日(12 日)の運転については、以下のとおり計画しています。
なお、明後日(13日)は、少なくとも昼頃まで運転を見合わせる予定です。今回の台風19 号は大型で非常に強い台風であるため、甚大な被害が予想され、被害を受けた線区では長時 間にわたり運転見合わせとなる可能性があります。
明後日(13 日)の運転計画につきましては、明日(12 日)10:30 頃に改めてお知らせする予 定です。
<10 月 12 日の運転計画>
【首都圏在来線】
○運転を取りやめる線区・区間
・終日運転見合わせ 湘南新宿ライン、上野東京ライン(上野~東京間)、久留里線
・9 時頃運転を取りやめる線区 伊東線
・10 時頃運転を取りやめる線区 東海道線、横須賀線、京葉線、中央本線(高尾~小淵沢間)、相模線、総武本線(佐倉~銚子間)、 成田線(我孫子~成田間、成田~銚子間)、内房線(君津~安房鴨川間)、外房線(上総一ノ宮 ~安房鴨川間)、東金線、鹿島線
・11 時頃運転を取りやめる線区 横浜線、青梅線(青梅~奥多摩間)、八高線
★12 時頃運転を取りやめる線区 京浜東北・根岸線、中央線(快速)、中央・総武線(各駅停車)、総武快速線、埼京線、川越線、 宇都宮線、高崎線、武蔵野線、総武本線・成田線(千葉~成田空港間)、常磐線(快速)、常磐 線(各駅停車)、常磐線(取手~水戸間)、青梅線(立川~青梅間)、内房線(千葉~君津間)、 外房線(千葉~上総一ノ宮間)、烏山線、吾妻線
・13 時頃運転を取りやめる線区 山手線、南武線、鶴見線、五日市線、両毛線、上越線、信越線、常磐線(水戸~いわき間)、 水戸線、水郡線、日光線
○運転を取りやめる首都圏特急列車 東海道線特急「スーパービュー踊り子」「踊り子」・・・全列車 中央線特急「あずさ」「かいじ」・・・全列車 常磐線特急「ひたち」「ときわ」・・・全列車 特急「わかしお」「しおさい」「新宿さざなみ」「新宿わかしお」...全列車 特急「日光」「きぬがわ」「スペーシアきぬがわ」...全列車 特急「草津」「あかぎ」・・・全列車
特急「成田エクスプレス」・・・東京発 11 時 03 分以降、成田空港発 12 時 20 分以降
【新幹線】
11 時以降本数を減らして運転します。なお、最終列車は以下のとおりです。
○東北新幹線
≪下り≫ 東京発仙台行
東京発盛岡行
東京発新函館北斗行 ≪上り≫ 新函館北斗発東京行
新青森発東京行 盛岡発東京行
○秋田新幹線
≪下り≫ 東京発秋田行 ≪上り≫ 秋田発東京行
〇山形新幹線
≪下り≫ 東京発新庄行 ≪上り≫ 新庄発東京行
山形発東京行
〇上越新幹線
≪下り≫ 東京発新潟行 ≪上り≫ 新潟発東京行
12時12分発 やまびこ 209 号 12時36分発 やまびこ 51 号 13時20分発 はやぶさ 23 号
9時35分発 はやぶさ 16 号 11時15分発 はやぶさ 52 号 11時07分発 やまびこ 44 号
13時20分発 こまち23号 10時07分発 こまち16号
12時00分発 つばさ 137 号 9時16分発 つばさ 136 号 10時57分発 つばさ 138 号
12時40分発 Maxとき321号
11時19分発 とき318号 〇北陸新幹線(東京~長野間運転取りやめ)
≪下り≫ 東京発長野行 東京発金沢行 ≪上り≫ 金沢発東京行 長野発東京行
12時32 分発 13時24 分発 11時45 分発 12時27 分発
あさま 639 号 はくたか 565 号 かがやき 528 号 あさま 616 号
当該時間帯に列車のご利用を予定されているお客さまにおかれましては、ご予定の変更等をご 検討ください。
ご利用のお客さまには大変ご迷惑をおかけいたします。
※運転を取りやめる時刻が早まる可能性があります。 ※他会社への振替輸送は行いません。 ※運転計画は今後の天候次第で変更する場合があります。


コメント