戸田市ホームページで、11月18日付けで戸田市の放射線測定結果が追加発表しています。
先日、戸田市では毎時0.23マイクロシーベルトを超えた地域について、除染作業を行う方針を発表しましたが、戸田市立戸田第一小学校を含めいくつかの地点で除染作業を行っているとのこと。

戸田市は埼玉県でも他地域に先立って放射能対策を行っています。
詳しくは戸田市ホームページをご参照ください。
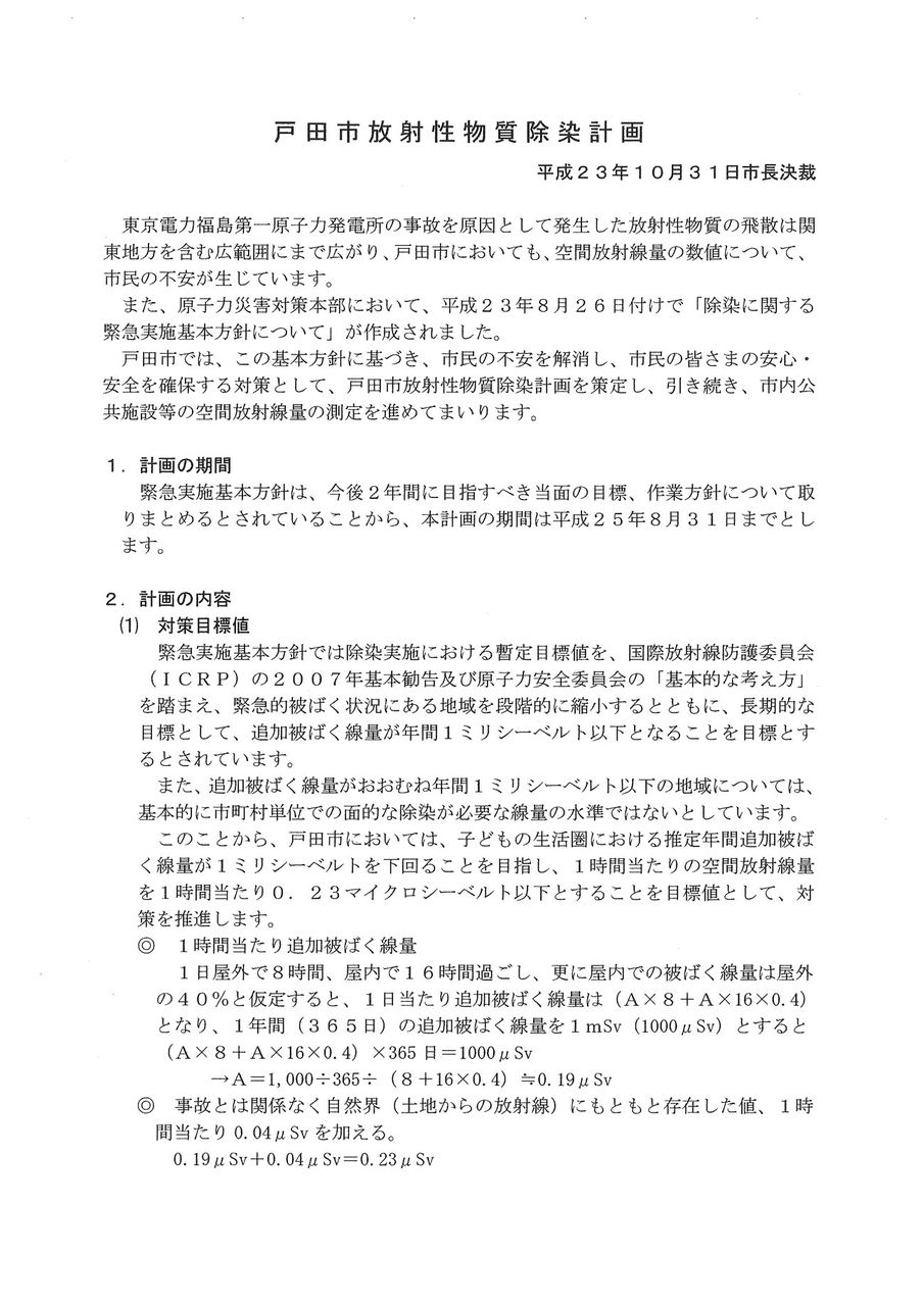
なお、以下は戸田市が発表している放射性物質除染計画です。


先日、戸田市では毎時0.23マイクロシーベルトを超えた地域について、除染作業を行う方針を発表しましたが、戸田市立戸田第一小学校を含めいくつかの地点で除染作業を行っているとのこと。

戸田市は埼玉県でも他地域に先立って放射能対策を行っています。
詳しくは戸田市ホームページをご参照ください。
なお、以下は戸田市が発表している放射性物質除染計画です。


コメント